您当前所在位置:
淮阴区人民政府
>
信息公开
索 引 号
F0101/2020-00128
发布机构
政府办
发布日期
2020-06-29
文 号
主 题
城乡建设(含住房),其他,政策解读
体 裁
组配分类
时效说明
操作
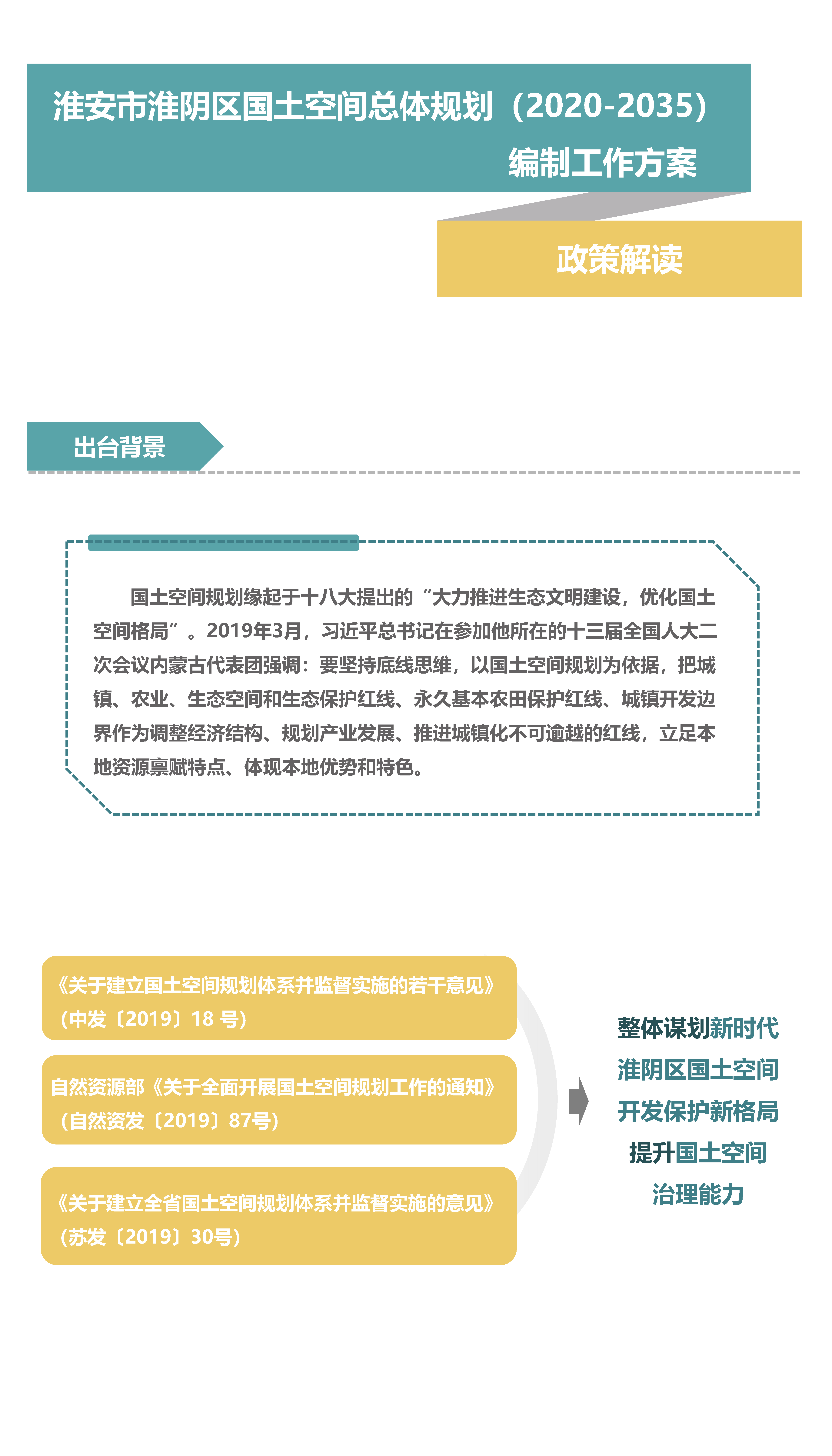
淮阴区国土空间总体规划(2020-2035)编制工作方案政策解读
2020-06-29
【
返回顶部
】【
关闭窗口
】